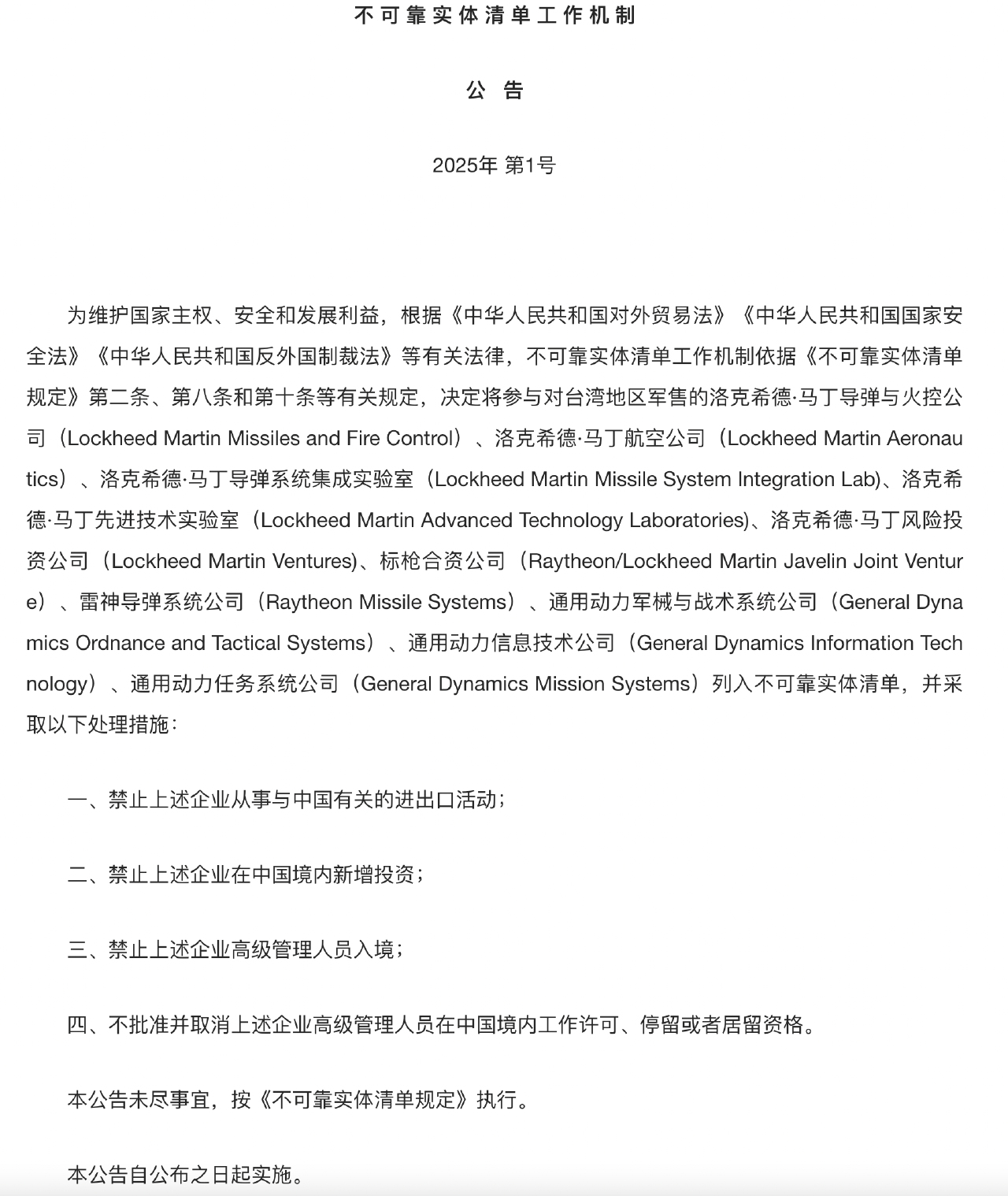
中國商務部2日表示,10家美國企業參與對台灣地區軍售,為維護國家主權、安全和發展利益,根據《中華人民共和國對外貿易法》、《中華人民共和國國家安全法》、《中華人民共和國反外國制裁法》等有關法律、以及《不可靠實體清單規定》,決定將10家美國企業列入不可靠實體清單。
即日起,禁止上述企業從事與中國有關的進出口活動;禁止上述企業在中國境內新增投資;禁止上述企業高級管理人員入境;以及不批准並取消上述企業高級管理人員在中國境內工作許可、停留或者居留資格。

商務部新聞發言人表示,台灣問題是中國內政,事關中國核心利益,絕不容許任何外部干涉。中方一貫堅決反對美方向中國台灣地區出售武器。近年來,洛克希德·馬丁導彈與火控公司等10家公司不顧中方強烈反對,參與對台軍售,開展所謂軍事技術合作,嚴重損害中國國家主權和領土完整,嚴重違背一個中國原則和中美三個聯合公報規定,嚴重破壞台海和平穩定。
商務部並強調,中方一貫審慎處理不可靠實體清單問題,僅針對少數危害中國國家安全的外國實體,誠信守法的外國實體完全無需擔心。中國政府一如既往地歡迎世界各國企業來華投資興業,並致力於為守法合規的外資企業在華經營提供穩定、公平和可預期的營商環境。
商務部同天公佈,將28家美國實體列入出口管制管控名單。稱為維護國家安全和利益,履行防擴散等國際義務,決定將通用動力公司等28家美國實體列入出口管制管控名單,禁止向這28家美國實體出口兩用物項;正在開展的相關出口活動應當立即停止;特殊情況下確需出口的,出口經營者應當向商務部提出申請。


編輯:小熊





快來分享你的看法吧